英語の 過去進行形 とは、 過去のある時点で進行中だった出来事 をあらわす。 たとえば、I was working(私は仕事をしていました)のwas workingが過去進行形である。 英語を学習しているあなたは、次のような疑問を持っていないだろうか? 過去進行形とは、過去のある時点で連続していた・継続中だった行動や動作を表すときに使う表現です。 基本の型は「主語」「be動詞の過去形」+「動詞のing形 (現在分詞)」。 この基本型に目的語・補語・疑問詞などを補って文を作ります。 訳の基本は英語の 過去進行形 は中学で習う文法の中でも重要なものの一つです。ここでは過去進行形 の使い方や例文その他要点を解説していきます。中学校英語学習サイトでは過去進行形 以外にも中学英語の文法の要点まとめもあります。練習問題プリント、コンピュータやスマホでできる問題
アメリカ人英会話講師が説明する 過去形と過去進行形の使い分け アメリカ人英語講師ローラが解説 英会話 初中級者専門
中2 英語過去進行形
中2 英語過去進行形-未来 be going toや、willを使って未来形の文をつくります。;中2英語の文法 過去進行形 ここではbe動詞の過去形を使って作る過去進行形の説明をしていきます。 過去進行形の文 → He was listening to music



E01be動詞の過去形 過去進行形 Be動詞に新しい家族が増えました Trim Tab
練習問題 過去進行形 part1 次の日本文に合う英文になるように並びかえて文を完成させなさい。 (1) 私のお母さんは今日の朝台所で料理をしていました。 (was, mother, kitchen, cooking, my, morning, the, this, in) (2) サトルはその時自転車に乗っていませんでした。 (time過去進行形 ( )を埋めるだけでなく、英文をすべて書いて解答し、発音して練習して下さい 復習テスト1 の解答を消す Lesson4 未来形willの肯定文 の問題に進む 練習問題① ☆次の日本語に合うように、 ( )に適切な英語を書きなさい。 (1) 私はその 一般動詞の過去形 一般動詞の過去形の文の基本、疑問文、否定文の作り方など。 不規則動詞の過去形はこちらのプリントを利用して暗記してください。 →不規則動詞のプリント (Visited 6,271 times, 2 visits today) カテゴリー 中2英文法 タグ
この動画は、中学校2年生の過去進行形についての内容です。 教科:英語 対象(学年等):中学2年生5月内容 単元名等:過去進行形 問い合わせ先過去進行形 並べ替え問題中3 文法の基礎・英文の作り方がわかる並べ替え問題 中3用 中学校英語学習サイト english005netcom 中学校英語学習サイトでは、中学校で習う範囲の英文法の要点をわかりやすく解説しています。マイクは昨日、英語を勉強しました。 They were running in the park 彼らは公園のなかを走っていました。 then をつけて過去進行形の文にしなさい。 We eat lunch We were eating lunch then Lisa plays tennis Lisa was playing tennis then I use a computer I was using a computer then 英語にし
中2 『英語』助動詞の言い換え 中学生 英語のノート Clear 表紙 1 2 公開日時 21年08月22日 14時59分 更新日時 21年08月22日 15時04分 中学生 2年生 英語 中2 英語過去進行形 中2 英語過去進行形過去形とは、動詞の活用の5つ(原形、現在形、過去形、過去分詞形、ing形)の中の一つです。 英語で動詞の過去形を用いる意図として、 『時に意識を向ける場合』 と 『非現実的な想像を述べる場合』 の2通りがあり中2・英語 be動詞の過去形 be動詞の過去形pdf be動詞の過去形docx 中2・英語 助動詞 will 助動詞 willpdf 助動詞 willdocx 助動詞will(解答)pdf 中2・英語 be going to



たけのこ塾 中2英語 過去進行形 のチェックテストです 過去進行形 Facebook



ゴリラでもわかる進行形 現在進行形 過去進行形 ゼロから始める英語独学ブログ Toeic 英会話の勉強まとめ
(then をつけて過去進行形の文に) 並べ替え問題中2 文法の基礎・英文の作り方がわかる並べ替え問題 中2用 中学校英語学習サイト english005netcom 中学校英語学習サイトでは、中学校で習う範囲の英文法の要点をわかりやすく解説しています。 練習問題は過去進行形 また、「 was 〜 ing 」「were 〜 ing」のようなのを過去進行形(かこ しんこうけい)といい、その名の通り、過去に進行中だった事を表現するのに過去進行形を使う場合があります。 例文 * When my father came home, I was watching TV中2英語 棚プリント be動詞の過去形・過去進行形 クラス( )氏名( ) 1 次の文の( )内の語句で最も適するものを選びなさい。 (1) I ( am are is was were ) very tired, so I went to bed early (2) They ( am are is was were ) in Japan one week ago



中学生 中2 過去進行形のノート一覧 Clear



中2 中2過去進行形 英語 中学生 英語のノート Clear
過去形 (be動詞) 過去進行形 未来形 will, be going to 助動詞1 be able to, may 助動詞2 Will,Shall,Would 助動詞3 must, have to 第1文型 SV 第2,3文型 SVC, SVO 第4文型 SVOO 第5文型 AVOC 付加疑問文 不定詞 名詞的用法ほか 接続詞 まとめ 動名詞 (動詞)ing ~がある there~ 疑問詞過去進行形4 過去進行形1 過去進行形などの疑問否定 be動詞過去、過去進行形 be動詞過去、過去進行形2 選択問題_過去進行形 並べ替え_過去進行形 (NewHorizon) 並べ替え_過去進行形 (SunShine) 穴埋め_be動詞過去と過去進行形中2レベル 〔 1 〕 過去形・過去進行形 no1~no11のなかより ※下の問題は実際の各問題のなかより、その一部だけを適当に抜粋して作ってあります。100点満点のテスト形式にしましたので、いくらとれるか実力を測ってみてください。



練習問題プリント 進行形 現在進行形 過去進行形 ちびむすドリル 中学生



学習指示 中2 英語 第1回 過去形 過去進行形 テキストp18 P21 坂東市進学塾 スタディ ポート 港日記 楽天ブログ
「中学2年生の英語が分かるようになりたい!」 「中2英語の中間テストや期末テストで良い成績をとりたい!」 または、 「中学英語のやり直しを勉強していて中学2年生の内容まできた!」 という社会人の方もいると思います。英文法2年 be動詞の過去 isとamの過去形は同じでwas, areの過去形はwereです。; 2)I was reading the newspaper then 3)Tom went to America last week 4)They were speaking English 1)「(今)している」は未完了・進行中の行為なので、〈現在進行形〉で表します。 「テレビを見る」はwatch TV、「今」はnowです。 2)「(そのとき)していた」はその



Be動詞の過去形と過去進行形 スタディサプリ中2英語応用 第3講 スタディサプリでええやん



過去進行形 弱点チェックプリント
中学2年生 教科 英語 HP 公式サイトはこちらから サイト紹介文 中学2年生の英語の問題プリントです。 英文法(be動詞の過去形、過去進行形、一般動詞の過去形、過去形のまとめ、未来形、助動詞、不定詞ー名詞的用法など)があります。 塾講師や家庭 英語学習中のみなさん。過去進行形についてすでに学習しましたか? 過去進行形とは 「be動詞の過去形+〜ing形」 の形で表現される「過去1点における進行中の動作」に関する表現法です。 しかし「過去1点における進行中の動作に関する表現法」と聞いても 何のことだか分かりづらい 英語の過去形をマスターしましょう! 英語には現在形と過去形があります。 (未来形というのは実はないんですよ!) そのなかでも、今回は過去形を勉強していきましょう。 英語の過去形には大きく分けると5つがあります! be動詞



8 過去進行形 一般動詞 英語もろもろ 日本語あれこれ



現在進行形 答え 弱点チェックプリント
解答・解説(1) 今回の問題は過去形と過去進行形の違いがしっかりとわかっているかを確認するものです。 とにかく過去進行形は「be動詞の過去形 ~ing」ということ。 これをしっかりと頭に入れながら問題を解いていきましょう。 (1) We ran in the park Ep23 中2英語 過去進行形英語で~していました ニューホライズンアカデミーOne Episode 23 へようこそ! 「何してたの? 」と聞かれて「その時は~していたよ」と答える会話が日常でよくありますね。 そこで今回は過去進行形です。 動画の最後には



中2英語 過去進行形の否定文 疑問文 練習編 映像授業のtry It トライイット



英語 中2 過去進行形 丸田 Youtube



E01be動詞の過去形 過去進行形 Be動詞に新しい家族が増えました Trim Tab



現在進行形 過去進行形



愛されし者中2 英語不定詞



学習指示 中2 英語 第1回 過去形 過去進行形 テキストp18 P21 坂東市進学塾 スタディ ポート 港日記 楽天ブログ



中学生 中2 過去進行形のノート一覧 Clear



中学英語 過去進行形をわかりやすく解説 まなビタミン



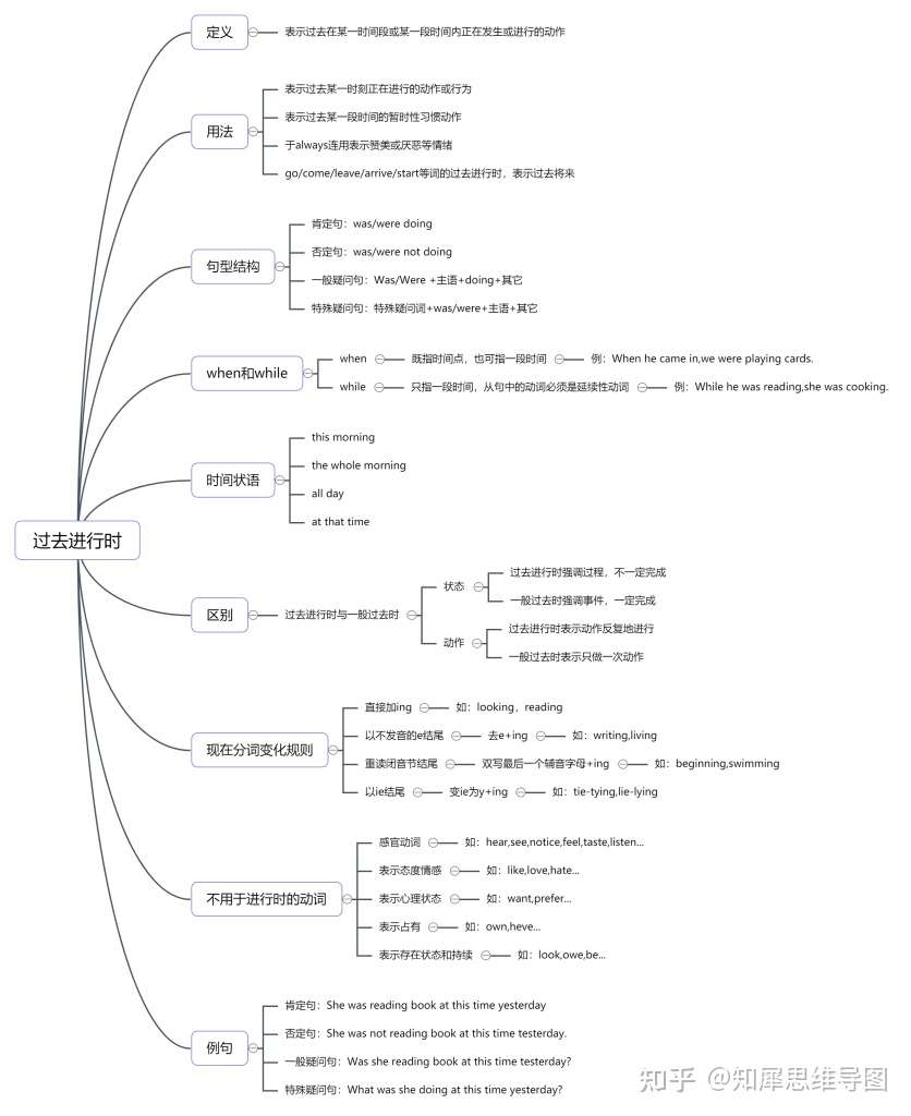
英语时态 看懂这张图就够了 知乎



過去進行形 なんとかしたいやり直しの英語学習



中2英語 過去進行形 これを読めば基本はバッチリ たけのこ塾 勉強が苦手な中学生のやる気をのばす



中学英語 過去進行形の用法 基本的な使い方と注意ポイント 基本の教科書 例文で覚える英語の使い方



十天搞定英语语法系列1 让你秒懂语法框架 简书



英语时态 看懂这张图就够了 知乎



中2 英語 過去進行形の意味と使い方 12分 Youtube



トップ100 中1 英語過去形問題 最高のカラーリングのアイデア



過去進行形 をマスターしよう 過去形や現在進行形との違いは お役立ち情報ページ 個別指導の学習塾なら個別指導塾スタンダード



授業 過去進行形 英語 中2 群馬県 Youtube



英文法 時短演習cote



過去の文 していました しました の違い 中学生からの勉強質問 英語 進研ゼミ中学講座



中2英語 過去進行形 これを読めば基本はバッチリ たけのこ塾 勉強が苦手な中学生のやる気をのばす



中学2年の英語 動画 過去進行形の問題 Be Ing 19ch



心に強く訴える中学英語過去形 最高のカラーリングのアイデア



解密语法 一般过去时态和过去完成时态之间的区别真的很简单 知乎



トップ100 中1 英語過去形問題 最高のカラーリングのアイデア



英語 中1 37 現在進行形 基本編 Youtube



Day18 過去進行形 現在進行形 過去形との違いは 英文法英会話総復習 Youtube



悟空问答 英语的时态有几种 有哪些区分的小技巧 26个回答



英語文法まとめ 中2 過去進行形 と接続詞 桐光学院 笠井校ブログ 番号432 0381



かんたん 過去形と過去進行形の違い 英語で過去の出来事を話す時 間違いやすい英文法 Did You の発音 リダクション When Whileの使い方 216 Youtube



過去進行形の意味を知るには過去形との違い 使い分けも大事 文法 例文もチェック



優雅英語過去進行形



中2英語 過去形と過去進行形の違いがビジュアルでわかる 映像授業のtry It トライイット



16個英語時態 一張表格全部搞定 每日頭條



練習問題プリント 進行形 現在進行形 過去進行形 ちびむすドリル 中学生



アメリカ人英会話講師が説明する 過去形と過去進行形の使い分け アメリカ人英語講師ローラが解説 英会話 初中級者専門



過去進行形の意味を知るには過去形との違い 使い分けも大事 文法 例文もチェック



英語 中2 2 過去進行形 Youtube



英语思维导图大全 中小学英语语法思维导图整理 知乎



英語の過去進行形とは 使い方のポイントは 過去に進行中だった出来事 を理解すること



英語文法まとめ 中2 過去進行形 桐光学院 笠井校ブログ 番号432 0381



中2 中2英語 現在進行形 過去形 過去進行形 中学生 英語のノート Clear



8 過去進行形 一般動詞 英語もろもろ 日本語あれこれ



Amazon Co Jp 中学 英語 2年 応用 問題集 1 過去進行形 Dvd 授業 テキスト 問題集 プロ家庭教師が教える 中学生用学習dvd 中学受験 予習 復習 試験対策 Pcソフト



Speed English 聞き流す中学英語 英文法安卓下载 安卓版apk 免费下载



英語 中2 1 Be動詞の過去形 Youtube



過去進行形 疑問文と否定文 Youtube



過去進行形の肯定文の作り方 なんとかしたいやり直しの英語学習



英语思维导图大全 中小学英语语法思维导图整理 知乎



中学生 過去進行形のノート一覧 Clear



解密语法 一般过去时态和过去完成时态之间的区别真的很简单 知乎



中2英語 過去形と過去進行形の違いがビジュアルでわかる 映像授業のtry It トライイット



英語老師都收藏了 英語的9大時態 3大從句 個重點句型詳解 Itw01



中2英語 過去進行形 これを読めば基本はバッチリ たけのこ塾 勉強が苦手な中学生のやる気をのばす



過去進行形を使った英文 まとめプリント ダントツ英文法 無料の説明動画 英語ブロック



過去進行形 をマスターしよう 過去形や現在進行形との違いは お役立ち情報ページ 個別指導の学習塾なら個別指導塾スタンダード



トップ100 中1 英語過去形問題 最高のカラーリングのアイデア



過去形 Be動詞 進行形 の問題のわからないを5分で解決 映像授業のtry It トライイット



英語 2年の文法これで完璧ノート 前編 中学生 英語のノート Clear



過去完成式 莓喵英文fun 痞客邦



学習指示 中2 英語 第1回 過去形 過去進行形 テキストp18 P21 坂東市進学塾 スタディ ポート 港日記 楽天ブログ



中2英語 第1章 Be動詞の過去形 過去進行形 ラボ寺子屋ちゃんねる



英文法 過去形 過去進行形 過去完了形の使い分けを覚えよう 違いは



練習問題プリント 進行形 現在進行形 過去進行形 ちびむすドリル 中学生



中2 中2英語 現在進行形 過去形 過去進行形 中学生 英語のノート Clear



Amazon Co Jp 中学 英語 2年 応用 問題集 1 過去進行形 Dvd 授業 テキスト 問題集 プロ家庭教師が教える 中学生用学習dvd 中学受験 予習 復習 試験対策 Pcソフト



英文簡單學 過去完成式



たくや式どんどん読める中学英語 長文3 中2be動詞 過去形 過去進行形 未来形 朝日中高生新聞の学習参考書 Amazon Com Books



英語の過去進行形とは 使い方のポイントは 過去に進行中だった出来事 を理解すること



2 過去進行形 小学生から使える中学2年英語問題集 定期テスト対策に



8 過去進行形 一般動詞 英語もろもろ 日本語あれこれ



中学生 中2 過去進行形のノート一覧 Clear



2 英語 英語 中2 21 Liudong



たけのこ塾 中2英語 過去形進行形 の問題を作成しました 現在進行形 している Facebook



中2 ノートまとめ 過去進行形について 中学生 英語のノート Clear



解説 進行形 現在進行形 過去進行形 ちびむすドリル 中学生



英語 中2 2 過去進行形 例文解説 Youtube



中学生 中2 過去進行形のノート一覧 Clear



英語の過去形まとめ 英語部



8 過去進行形 一般動詞 英語もろもろ 日本語あれこれ



過去進行形の否定文の作り方 なんとかしたいやり直しの英語学習



2章 過去進行形 これでダメなら塾に行け



練習問題プリント 進行形 現在進行形 過去進行形 ちびむすドリル 中学生



中2 中2英語 現在進行形 過去形 過去進行形 中学生 英語のノート Clear



過去進行形 をマスターしよう 過去形や現在進行形との違いは お役立ち情報ページ 個別指導の学習塾なら個別指導塾スタンダード



中学英文法 過去進行形 中学2年生英語 Zooと英語



過去進行形 中学二年生 クラス授業 海星学院 泉校 京都府八幡市男山泉3 21



高校英語文法 過去進行形 と 未来進行形 映像授業のtry It トライイット



中学2年生 過去進行形1 3 中学英語 高校受験 中間テスト 期末テスト対策 春山塾 オンライン受験指導



英语思维导图大全 中小学英语语法思维导图整理 知乎


0 件のコメント:
コメントを投稿